一个热知识,很火的第三代半导体其实市场很小。可能会有人觉得不可思议,但现实就是如此,台积电董事长刘德音曾直接指出,第三代半导体产值小,无法与硅基半导体相比,是特殊技术。研究机构的数据也能证明这一点,TrendForce预测,GaN市场到2025年成长为8.5亿美元,而SiC则为33.9亿美元。与高达数千亿美元的半导体市场来说,第三代半导体确实只占了那么一丢丢。
但在新能源汽车、5G通信等新兴领域的推动下,“小市场”显然并没有妨碍第三代半导体成为新的兵家战场,尤其对于各大代工厂商。从当前布局来看,台积电、联电、世界先进等各大代工厂都已经加入这场竞争激烈的第三代半导体战役中。

图源:数位时代
作为全球晶圆代工的龙头,台积电在第三代半导体领域已布局久矣,2014年在6英寸晶圆厂制造GaN组件;2015年生产用于低压和高压应用的GaN组件;2017年开始量产GaN-on-Si组件;去年年底有传闻称台积电已具备8英寸量产能力,不过未得证实。
在台积电看来,第三代半导体的竞争优势就在于功率与射频应用,因此相较于碳化硅,台积电更看好氮化镓的快充、轻薄、效率高的特性,更专注于氮化镓的材料与技术开发,并锁定快充、数据中心、太阳能电力转换器、48V 直流电源转换器、电动车车载充电器与转换器等5大领域,抢攻商机。
据台媒《财讯》报道,不同于其他台湾企业向欧洲技转,台积电在第三代半导体领域的研发靠的是自己花钱,由最基础堆栈不同材料的磊晶技术开始研究。外界观察,台积电仍是以硅基板的化合物半导体为主,虽然这种技术在通讯上应用有限,但在电动车等应用上相当有竞争力。
其实早在2014年,台积电就已经为爱尔兰氮化镓功率IC设计公司Navitas代工生产。此前Navitas首席运营官/首席技术官兼联合创始人Dan Kinzer说,“台积电的交付和质量结果不言而喻,每月出货量超过 100 万个 GaNFast 电源 IC,总出货量超过 1300 万个,现场故障为零。”到了2020年,台积电还获得了意法半导体硅基氮化镓代工订单,为其生产车用的化合物半导体芯片。可以说,台积电已经是台湾目前在氮化镓领域表现较为突出的代工业者。
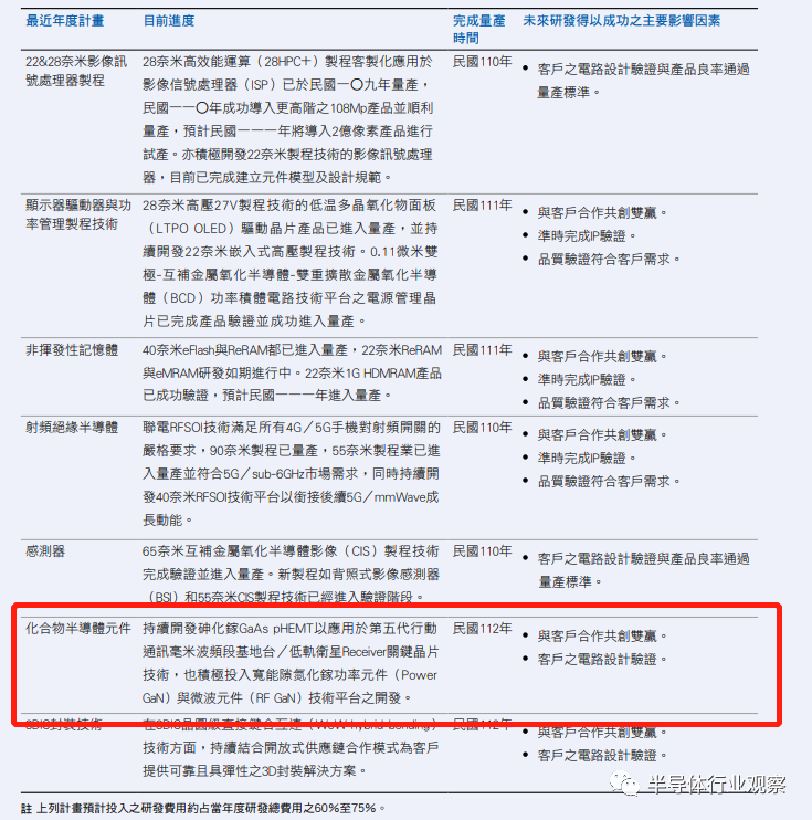
台积电本身也是十分重视对氮化镓技术的研发,从2021年财报可以看出,其硅基氮化镓Gen-1 技术平台在 2021 年得到了进一步增强,以支持客户的各种市场应用,第二代技术则正在开发中,计划2022年完工。
财报透露,2021年,台积电通过了第一代650V增强型GaN高电子迁移率晶体管(E-HEMT)的改进版本,进入全产能量产,市场已推出超过130款充电器,为此台积电不断扩大产能以满足客户需求。其第二代650V和100V功率E-HEMT经过研发后,FOM(品质因数)提升50%,将于2022年投产;100V耗尽型GaN高电子迁移率晶体管(D-HEMT)完成器件开发,预计也于2022年投产 。除此之外,台积电甚至已经开始第三代650V电源E-HEMT的研发,并预计2025年交付。
当然技术上的成功离不开资本的支撑。第三代半导体所属的特殊制程作为台积电的发展重点,去年台积电将特殊制程在成熟制程的占比拉高到 60%,并由成熟制程升级转换特殊制程支持第三代半导体发展。而今年,台积电预计2022年为400~440亿美元,其中10~20%花在特殊制程,也就是说,大约能有40亿美元~88亿美元用在特殊制程上。
作为晶圆代工二哥的联电先前的第三代半导体布局,主要通过转投资联颖切入。据悉,联颖是联电投资事业群的一员,成立于 2010 年,主要提供 6 英寸砷化镓晶圆代工服务,生产 CMOS 制程的二极管、MOSFET、及滤波器等,终端产品应用领域包括手机无线通信、微波无线大型基地站、无线微型基地台、国防航天、光纤通讯、光学雷达及 3D 感测组件等。
在发展路线方面,联电以提供功率、射频组件方案为主,初期以氮化镓技术先行,待其技术发展成熟后,下一步才会朝碳化硅开始布局。从目前来看,联电仍处于主攻氮化镓阶段,不过不同于台积电的硅基氮化镓,联电采取Qromis研发的特殊基板QST开发氮化镓技术,预期2022年将提供8英寸 GaN on QST方案,主攻650~1,200V的功率范围。
据了解,QST基板相较业界以硅作为基板,具有与氮化镓磊晶层更紧密匹配的热膨胀系数(CTE),在制程中堆栈氮化镓的同时,也能降低翘曲破片,更有利于晶圆代工厂实现量产。
考虑到目前业界氮化镓整体解决方案提供者较少,联电还与比利时微电子研究中心(IMEC)进行技术研发合作,将相关技术朝平台化发展,完成后会把平台开放给设计公司客户使用,扩大接单利基。据联电协理郑子铭去年年底透露,氮化镓技术平台建置已逐渐成形,预期2022年将进入Design in(产品设计入客户解决方案中)阶段,率先提供的解决方案将以硅基氮化镓为主,朝消费性功率组件代工切入,提供6英寸晶圆方案。
2021年为了冲刺氮化镓领域,联电与封测厂颀邦宣布双方将透过换股,换股合作后,联电将成为颀邦最大单一股东,也将透过与颀邦的上下游整合,扩大在第三代半导体领域的布局。据悉,颀邦在电源功率组件及射频组件封测市场经营多年,封测技术已量产于砷化钾、碳化硅、氮化镓等化合物晶圆。联电在2021年财报中也指出,将积极投入开发化合物半导体氮化镓功率组件与射频组件制程开发,拟结合颀邦在电源功率组件及射频组件封测市场之领先地位与先进封装技术,加速开发高效能电源功率组件及5G射频组件之市场商机。

图源:经济日报
财报还显示,针对5G世代需要更高压及更高频的组件需求,联电开发了新的半导体材料制程,包含已经看的量产用于5G通讯的砷化镓组件以及全力开发中的满足更高功率的氮化镓组件,其中宽能隙氮化镓功率组件与微波组件技术平台的开发预计在民国112年,也就是2023年完成量产。

图源:联电财报
随着布局的深入,联电开始火力全开,从6英寸朝着8英寸晶圆进军。本月初,台媒经济日报报道,供应链透露,联电近期扩大第三代半导体布局,自行购置蚀刻、薄膜新机台,预计下半年将进驻8英寸 AB厂。联电财务长刘启东对此回应,集团在第三代半导体的发展上,仍以联颖为主,联电则进行研发,不过确实有在合作,但细节不便透露。
众所周知,由于第三代半导体薄膜厚度比一般晶圆厚,容易导致晶圆弯曲,所以目前多以6英寸为主,8英寸虽然能产出更多的晶片,但显然难度更大。联电能抢先布局8英寸,除了看重其经济效益外,也暗示了对其自身技术的信任。联电资深处长邱显钦在去年表示,“联电现在有很多既有的RF-SOI(射频绝缘上覆矽)客户,再加上联颖有联电的6英寸厂支撑,最快明后年可以看见成果。”我们也拭目以待。
对于第三代半导体,世界先进董事长方略是这么看的,“即使再过5年,第三代半导体产值也未必超过(半导体整体市值的)1%,但是新材料(碳化硅、氮化镓)衍生的商机,将突破硅材料无法做到的领域,将是值得探索的崭新世界。”
正是看到了第三代半导体所衍生出来的巨大商机,世界先进在2018年就宣布朝量产氮化镓芯片的目标努力。去年11月的法说会上,方略指出,基于GaN on QST制程的产品已经有客户进行原型设计与送交制造,目前已经出货的两批产品线都通过可靠性测试,预计2021年底前会完成所有的程序设计,顺利的话2022年上半年会看到有实际产品面世。
在技术方面,世界先进建立完整的氮化镓加工技术,除了前后段制程都自行完成,同时也会建立自己的晶圆薄化技术。
基板方面,世界先进与联电一样,选择QST基板技术,凭借着QST基板材料,世界先进将生产出8英寸氮化镓晶圆,如果能与世界先进既有的8英寸机台设备、管理与开发相互配合使用,或许会在2022年如期量产基于QST基板的氮化镓组件。
除了传统的纯晶圆代工厂,IDM厂商也积极卡位,比如三星加入南韩官方计划冲刺第三代半导体布局。去年5月,韩国政府发布了一份先进功率半导体研发和产能提升计划,计划到2025年将市场竞争力提升到全球水平,至少有5种先进的功率半导体产品上市。韩国产业通商资源部在一份声明中表示,将与韩国国内的代工厂建立6 - 8英寸的制造工艺,以扩大相关的代工服务。
代工厂抢先入局第三代半导体并非没有原因,除了那诱人的商机外,还有设备相容度。汉磊科技前总经理庄渊棋曾于论坛分析称,入氮化镓代工技术跟代工厂原本的设备相容度达9成以上,且氮化镓有机会转到8英寸厂投片,因此只要多添购专用设备就好了。
当前联电、世界先进都已经向8英寸迈进,相信在不远的未来,代工厂们在第三代半导体领域的付出会相继显现,这个产业也将变得更加旺盛。